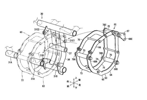
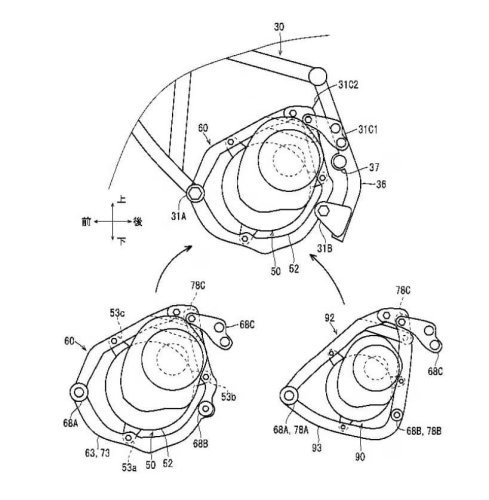
Kawasaki may have taken its sweet time to slowly bring us the most basic level of commuter electric motorcycles, but a new patent shows that the company has quietly been working on more advanced designs that could signify a major leap in development for the company. It is important to note that most electric motorcycles are designed around their powertrains in a fairly integrated way. In some cases, the motor and battery pack become structural elements within the chassis itself, meaning the frame is effectively designed around a specific motor configuration. That approach works well for performance and rigidity, but it can limit flexibility if a manufacturer wants to create multiple models with different motors. Kawasaki’s newly published patent, as noted by Cycle World’s Ben Purvis, proposes a different idea: a modular mounting system that allows multiple motor types to fit within the same motorcycle frame. The basic design outwardly resembles Kawasaki’s existing Z e-1 and Ninja e-1 electric motorcycles, featuring a steel trellis frame with removable battery packs positioned between the frame rails and a motor mounted near the swingarm pivot. But instead of bolting the motor unit directly to the frame, the patent introduces an intermediate subframe. Advertisement - scroll for more content This subframe sits between the main chassis and the motor/transmission unit, acting as a mounting interface. Importantly, it’s made from two separate sections – upper and lower segments – that can be swapped out or modified depending on the motor configuration. In practical terms, that means Kawasaki could potentially use one main frame across multiple electric motorcycles while installing different motors simply by changing the subframe mounting structure. The patent itself explains that different motor units could be installed “without making major changes to the main frame,” instead requiring only small changes to the attachment components. It’s a fairly simple concept, but one that could have meaningful implications, especially for a brand still in the infancy of its electric motorcycle development plans. A modular platform like this could allow Kawasaki to streamline production, increase parts sharing between models, and reduce development costs. And in a market where electric motorcycles often struggle with high price tags compared to gas bikes, any engineering solution that lowers production costs could ultimately help bring prices down for riders as well. FTC: We use income earning auto affiliate links. More.Stay up to date with the latest content by subscribing to Electrek on Google News. You’re reading Electrek— experts who break news about Tesla, electric vehicles, and green energy, day after day. Be sure to check out our homepage for all the latest news, and follow Electrek on Twitter, Facebook, and LinkedIn to stay in the loop. Don’t know where to start? Check out our YouTube channel for the latest reviews.