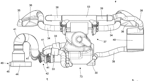
Automakers are constantly trying to push the boundaries of engineering forward, in every aspect of automotive technology but especially when it comes to engines. Ever since cars began to appear on the road, automakers have striven to create engines that were more powerful, smoother, and more efficient. In the present day, as emissions regulations have ramped up and electrification is marching ahead, many car companies are working to develop innovative solutions that can keep the combustion engine alive.One option that hasn’t been explored much (largely due to infrastructure and cost constraints) but has plenty of potential is the use of hydrogen. There are a few hydrogen-powered vehicles on the market; however, Mazda’s latest project does not quite use hydrogen in the same way as currently commercially available models.The Japanese brand has filed a patent for a unique six-stroke engine, which does not need hydrogen from an external source but can instead create hydrogen from regular gasoline. If that sounds like a crazy premise, it’s because it is. However, it looks like Mazda might have created something with the potential to revolutionize the automotive world. Let’s take a closer look at this one-of-a-kind engine. Four Strokes Good, Six Strokes Better? Mazda's Bizarre New Engine Mazda H2 Engine Patent Mazda has created a system it refers to with the simple name of “fuel reforming system”, which is actually a highly complex powertrain that combines combustion power with near-zero carbon emissions. The result is a car that behaves almost exactly like a standard gas-powered vehicle in terms of filling up and day-to-day operation, but does not release CO2 into the environment (well, hardly any).The engine uses its own heat and a catalyst to turn gasoline into hydrogen. This technology also ensures there’s no need for a hydrogen tank, as the amount of hydrogen being stored at any given time is quite small (unlike in a hydrogen fuel cell vehicle, for example).The lack of a tank eliminates a major obstacle in terms of practicality, ease of manufacturing, and safety. Once the hydrogen has been burnt, the resulting carbon is not emitted into the surrounding environment, but is stored to be disposed of later.If the engine has not yet produced enough hydrogen to be used for propulsion, it can also simply run on gasoline in the same way as a traditional combustion engine.At the heart of Mazda’s design is a process that includes not the four strokes we are accustomed to seeing in a regular engine, but rather six strokes. For most combustion engines, the process goes something like this: intake stroke (where air is pulled in and mixed with fuel), compression stroke (where the mix is compressed and ignited), power stroke (where the piston is pushed down by the ignited mix of fuel and air), and exhaust stroke (where exhaust gases are pushed out as the piston moves up).However, Mazda has added some more steps to that process. The first three cycles are fairly normal, with the exception of the intake cycle which also has the capability to open an exhaust valve and pull exhaust air in, facilitating simpler exhaust gas recirculation (EGR).After the compression and power stroke, Mazda has added something called the re-compression stroke: here, the exhaust gases are pushed through a different valve and routed through a decomposer (a component similar in many ways to a catalytic converter, which reduces the amount of harmful emissions).Mazda/USPTO The exhaust air is then mixed with fuel thanks to a fuel injector. The mix of exhaust and fuel then enters a reformer, which separates carbon and stores it instead of releasing it into the air. The stored carbon can be removed during service, and used for things like steel or pigments. The remaining air is pulled back into the cylinder through the fifth (re-expansion) cycle. The sixth and final cycle corresponds to the fourth (exhaust) cycle of a standard combustion vehicle.While all of this sounds great in theory, the process is a highly complex one, and a potential real-life application is not exactly straightforward. We can imagine the cost of manufacturing and maintaining such an engine would be quite high. As a result, we don’t think Mazda will be rolling this unique powertrain out in any of its production models in the near future, but the design remains a fascinating glimpse into the company’s approach to engineering and design. Mazda's Innovative Use Of Hydrogen HubThe way Mazda’s as-yet-imaginary new engine uses hydrogen is rather unique, and solves many of the issues that currently hamper the expansion of hydrogen as a means of automotive propulsion. The key difference is this: a car equipped with this engine would be capable of generating its own hydrogen supply, rather than sourcing its hydrogen from somewhere else.The driver of this hypothetical car would simply need to fill it up with regular gas. No need to look for one of the few hydrogen stations dotted around the country, and no need to worry about the safety aspect (remember what we mentioned earlier about the lack of a tank?). In other words, the day-to-day running and maintenance of a car fitted with this engine would look no different than those of a present-day gas-powered car. Considering the purpose of this engine design is to help keep combustion alive a little longer in an automotive world that’s increasingly moving towards electrification, this is a huge advantage for Mazda.Toyota Mazda’s approach is very different from the way hydrogen has been – and continues to be – used in the rest of the automotive world. Hydrogen propulsion is older than many might think, almost as old as the car itself. Early attempts to create a hydrogen-powered vehicle date back to the 19th century. However, it wasn’t until the mid-20th century that the first viable hydrogen prototypes were built.Both hydrogen combustion (where hydrogen is used as fuel) and hydrogen fuel cell technology (where hydrogen is used to generate electricity) were explored by automakers throughout the second half of the century. However, FCEVs eventually prevailed (although not all automakers have abandoned hydrogen combustion). The few hydrogen-powered models currently available on the market are all FCEVs: these include the Toyota Mirai, the Hyundai Nexo, and the Honda CR-V e:FCEV. Due to infrastructure limitations, however, these models are usually only available in California, where most hydrogen filling stations in the US are located. Porsche's Idea: A Different Six-Stroke Engine That Doesn't Exist... Yet 2025 Porsche 911 Carrera Coupe - exteriorMazda is not the only automaker out there that has come up with an idea for a potential six-stroke engine. Porsche has also focused some of its research efforts in that direction. However, its concept is quite different from Mazda’s. This engine essentially adds an extra compression and power stroke after the first power stroke in the cycle. The second compression cycle involves a “scavenging” process, where gases from the first part of the cycle are collected through ports and used for the second half.Porsche This process is achieved thanks to a unique crank mechanism that rotates while simultaneously spinning around a planetary gear. This produces a variable stroke length and compression, in contrast with standard engines where both these values are fixed. The end result is improved efficiency and fewer harmful emissions. As is the case with Mazda, Porsche has not expressed any intention to build a real-life example of this engine, much less introduce it in any of its production models. However, it has the potential to be a way of keeping the combustion engine alive a little while longer. Other Quirky Engines That Only Exist In Theory Google Patents The automotive world is currently going through a period of rapid innovation and creativity, and Mazda is not the only company out there coming up with increasingly more complex and sophisticated engine designs. Here are a few fascinating engines that currently only exist in patent form.Ferrari’s Hydrogen Engine: Ferrari filed a patent for an unusual hydrogen-powered engine. The engine is mounted upside down, with the crankshaft at the top, and is equipped with two electrically actuated turbochargers. Part of the Prancing Horse’s vision also involves combining two of these engines together, creating a hydrogen V12 – not something you see every day.BMW’s Pre-Chamber Combustion: BMW is working on its own way to keep combustion alive, borrowing a few tricks from the world of diesel engines. The automaker’s design involves pre-combustion technology, which uses a separate chamber to ignite a small amount of air/fuel mixture. This is then introduced to the main chamber, igniting a larger amount. The result is better fuel economy and lower emissions, thanks to a more controlled combustion process.Ferrari/USPTOFerrari’s Unusual V12: We’re back to the world of Ferrari with this one-of-a-kind V12. In most engines like this, the “V” shape is visible when looking down the crankshaft; here, however, the two engines are only joined at the exhaust. What’s more, one engine is forward facing, while the other faces rearward. Neither engine powers the vehicle directly: each is connected to its own generator, effectively creating a series hybrid. Each engine can also be controlled separately, producing a unique sound signature.Sources:Mazda, Porsche, Ferrari, and BMW.