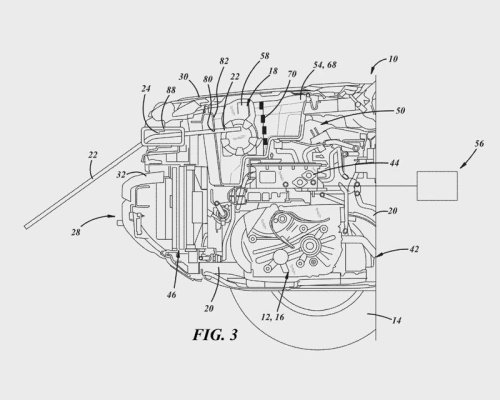
The automaker has offered up a fresh take on a 4×4 essential with a thoughtful design that’s bound to inspire other interpretations. Black Jeep SUV with open doors and spare tire on rugged red dirt trail. As Jeep’s vision of electric off-roading, the 2026 Recon upholds brand tradition through features like removable doors, respectable approach and departure angles and chunky trail-ready rubber. Much as the automaker is looking to preserve the status quo for fans of the seven-slot grille, the inherent differences in its design mean that the SUV is introducing big changes compared to enduring icons like the beloved Wrangler. Stellantis’s design sees the frunk as the perfect space to house a recovery winch. The most glaring being the dual-motor powertrain. However, while some enthusiasts may mourn the loss of internal combustion, it’s worth remembering that the lack of an engine allows for new possibilities under the hood. Tidy trail recovery tool Quite literally, in the case of Jeep’s latest idea. As discovered by Mopar Insiders, Stellantis has published a patent providing for an internally mounted winch. The cable would pass through the front of the vehicle, while the body of the winch would remain protected from the elments. Though the documentation doesn’t reference the Recon specifically, it outlines that this hardware is for an EV, and the pictured vehicle’s resemblance throughout some of the drawings is undeniable. In any event, rather than mounting the winch on the bumper as is typical, the design instead places it within the underhood compartment (the frunk) and secures it on the vehicle’s chassis rails. The cable then extends through a front-facing opening. Along with offering added protection from the elements and reduced wear on the trail, it provides for a cleaner look with less aerodynamic impact. Housing the winch out of reach from trail obstacles ensures that it doesn’t come into harm’s way. Granted, the last of these concerns might not make much of a difference for a gas-powered vehicle, but even marginal gains in efficiency play a huge role in maximizing EV range. Powertrain considerations aside, though, it’s a sound design. Mounting a winch directly to the vehicle’s substructure ensures that it’s fit for recovery duty, as the extra reinforcement makes it capable of handling significant loads. A frunk-load of potential While a patent doesn’t guarantee that a design will go to market, this internally mounted winch has the potential to be a game-changer, even as a drawing. By bolting a winch to a vehicle’s chassis structure, you don’t have to make accommodations with bulky bumpers or front-facing mounts. That’s because, though the hardware in and of itself is nothing special, its packaging is. By placing the winch in a space typically reserved for an engine, Jeep not only shows what’s possible in the absence of internal combustion constraints but also provides the frunk with added functionality. Regardless of whether this winch eventually becomes a production offering, it can act as inspiration. If nothing else, it serves to further the conversation about what the space has the potential to become. The Recon heralds new possibilities for off-roading in more ways than one. After all, frunks have appeared in mid- and rear-engine performance cars (be it Porsche 911s or Volkswagen Beetles) for decades. It’s the recent growth of the EV segment that’s made the feature more commonplace among commuter and family vehicles. Now, even as dead space, the frunk’s ability to provide extra storage makes for an added value proposition. In fact, recognizing this, some automakers are charging for the option. The frunk space could just as easily be used to hold other recovery essentials or accommodate overlanding gear. However, with forward-thinking outfits like Rivian pushing the boundaries of electric off-roading through RAD initiatives, I have a feeling that Jeep’s winch is the first of other novel frunk applications. Whether for housing trail recovery equipment or accommodating overlanding gear, it doesn’t take much imagination to realize that the space abounds with potential use cases. About the Author: Gray is an associate editor at Gear Patrol, covering cars, motorcycles and anything else with wheels. When he’s not chasing the latest industry news, he’s probably wrenching on one of many projects. For better or worse, he believes classics make perfectly practical daily drivers. Want to stay up to date on the latest product news and releases? Add Gear Patrol as a preferred source to ensure our independent journalism makes it to the top of your Google search results. add as a preferred source on google